厦门自贸片区经验,全国推广!
2025-01-06 10:04 来源:厦门自贸区
日前,国家发展改革委公布《关于推广借鉴上海浦东新区、深圳、厦门综合改革试点创新举措和典型经验的通知》,在全国推广厦门13项、上海浦东11项、深圳8项综合改革试点创新举措和典型经验。
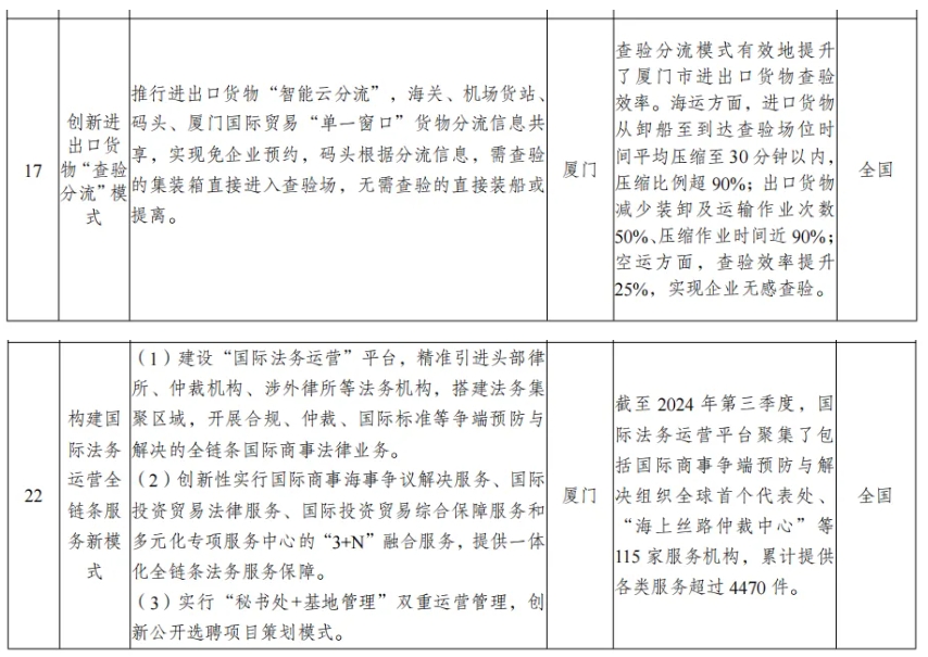
此次厦门在全国推广的13项综合改革试点经验中,厦门自贸片区联合相关部门推出的创新进出口货物“查验分流”模式、构建国际法务运营全链条服务新模式等2项创新举措入选

下一步,厦门自贸片区将继续深入学习贯彻党的二十届三中全会精神和习近平总书记在福建、厦门考察时的重要讲话精神,纵深推进综合改革试点,大胆试、大胆闯、自主改,持续对接国际高标准深耕细作,为扩大高水平对外开放再立新功。

福建省商务厅官方微信
闽政通APP

闽公网安备
35010202000125号