中国(福建)自由贸易试验区欢迎您!
制度创新
复制推广
福建省人民政府关于推广福建自贸试验区第十批可复制创新成果的通知

2024-07-29 16:00 来源:福建省人民政府门户网站


闽政〔2024〕8号
  
各设区市人民政府、平潭综合实验区管委会,省人民政府各部门、各直属机构:
  
  为加快实施自贸试验区提升战略,进一步发挥自贸试验区改革开放综合试验平台引领示范效应,经研究,确定福建自贸试验区第十批28项制度创新成果在省内复制推广,现就有关事项通知如下:
  
  一、复制推广主要内容
  
  (一)在全省复制推广的制度创新成果(25项)
  
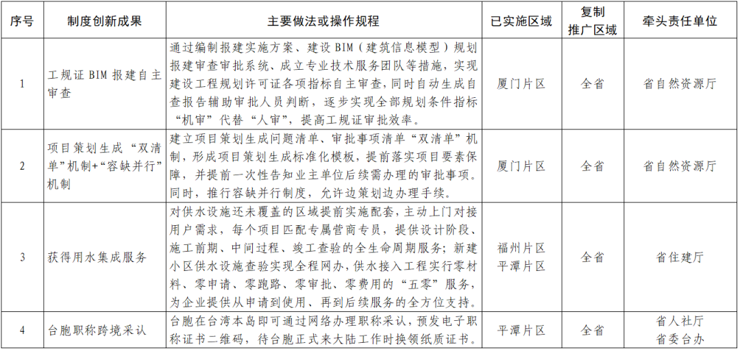
  1.工规证BIM报建自主审查
  
  2.项目策划生成“双清单”机制+“容缺并行”机制
  
  3.获得用水集成服务
  
  4.台胞职称跨境采认
  
  5.专用航标行政许可优化
  
  6.破产企业司法行政协同改革
  
  7.涉自贸试验区民商事纠纷诉调仲执一体化机制
  
  8.统一房产和规划面积测量标准
  
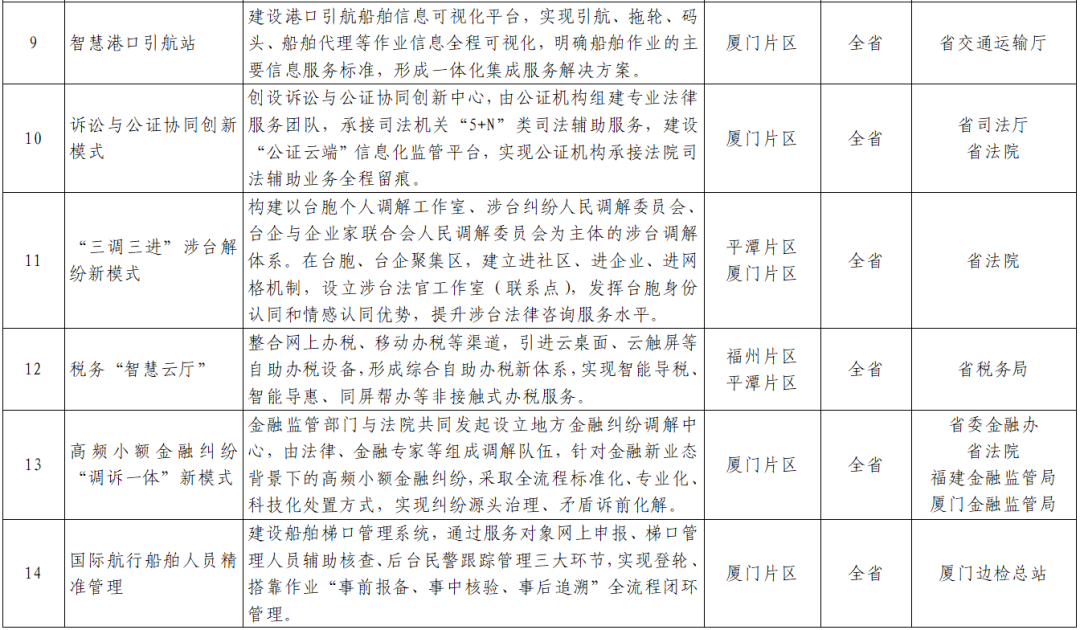
  9.智慧港口引航站
  
  10.诉讼与公证协同创新模式
  
  11.“三调三进”涉台解纷新模式
  
  12.税务“智慧云厅”
  
  13.高频小额金融纠纷“调诉一体”新模式
  
  14.国际航行船舶人员精准管理
  
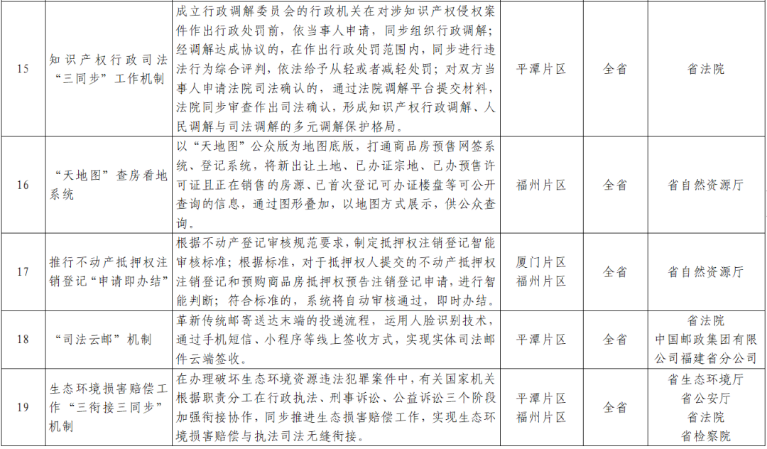
  15.知识产权行政司法“三同步”工作机制
  
  16.“天地图”查房看地系统
  
  17.推行不动产抵押权注销登记“申请即办结”
  
  18.“司法云邮”机制
  
  19.生态环境损害赔偿工作“三衔接三同步”机制
  
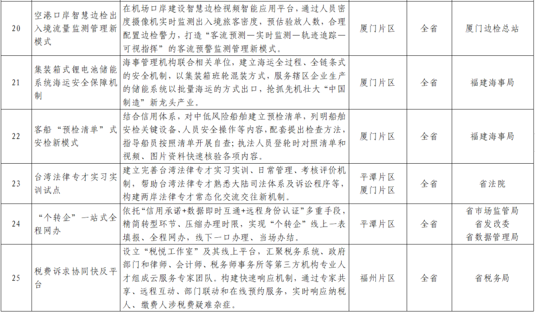
  20.空港口岸智慧边检出入境流量监测管理新模式
  
  21.集装箱式锂电池储能系统海运安全保障机制
  
  22.客船“预检清单”式安检新模式
  
  23.台湾法律专才实习实训试点
  
  24.“个转企”一站式全程网办
  
  25.税费诉求协同快反平台
  
  (二)在省内部分区域复制推广的制度创新成果(3项)
  
  26.跨境电商货物快速智能转关模式
  
  27.进境拼箱货物监管新模式
  
  28.跨境电商9610“邮关直连”通关模式
  
  二、加强组织实施
  
  各级各部门要深入贯彻落实省委、省政府实施自贸试验区提升战略要求,落实好十一届省委财经委员会第八次会议精神,将复制推广工作列为本地区、本部门重点工作,加强组织领导,抓好统筹协调,健全工作机制,压紧压实责任,确保创新成果复制推广取得实效。各地在推广过程中遇到困难问题,要及时上报省自贸办及牵头部门;牵头责任单位要定期跟踪复制推广情况,加强业务指导,及时解决问题。各地各牵头部门要及时总结复制推广情况,包括采取的措施、取得的成效(可量化的指标、推广前后的数据对比等)、存在的困难问题及进一步深化改革的意见建议等,省自贸办每半年汇总一次,并及时组织研究。
  
  附件:福建自贸试验区第十批制度创新成果复制推广任务分工表
  
  福建省人民政府
  
  2024年7月19日
  
  (此件主动公开)
  
  附件


福建自贸试验区第十批制度创新成果复制推广任务分工表













附件下载
分享到:
相关阅读