中国(福建)自由贸易试验区欢迎您!
政策法规
福厦泉国家自主创新示范区建设工作领导小组办公室中国(福建)自由贸易试验区工作领导小组办公室关于推广福厦泉国家自主创新示范区与中国(福建)自由贸易试验区联动发展第一批可复制改革创新政策举措的通知

2018-12-03 15:46 来源:福厦泉国家自主创新示范区建设工作领导小组办公室,中国(福建)自由贸易试验区工作领导小组办公室

摘要:为加快发挥福厦泉国家自主创新示范区(以下简称“自创区”)与中国(福建)自由贸易试验区(以下简称“自贸试验区”)“双自联动”叠加效应,厦门市大胆改革创新、着力先行先试,形成了第一批自创区与自贸试验区联动发展的改革创新政策和机制,以及先进做法。经省政府领导同意,将自创区与自贸试验区第一批7项改革创新政策举措在全省或自创区和自贸试验区进行复制推广。现就有关事项通知如下。

  福厦泉国家自主创新示范区建设工作领导小组办公室
  中国(福建)自由贸易试验区工作领导小组办公室关于推广福厦泉国家自主创新示范区与中国(福建)自由贸易试验区联动发展第一批可复制改革创新政策举措的通知
  
  闽科综〔2018〕14号
  
各设区市人民政府、平潭综合实验区管委会,有关单位:
  
  为加快发挥福厦泉国家自主创新示范区(以下简称“自创区”)与中国(福建)自由贸易试验区(以下简称“自贸试验区”)“双自联动”叠加效应,厦门市大胆改革创新、着力先行先试,形成了第一批自创区与自贸试验区联动发展的改革创新政策和机制,以及先进做法。经省政府领导同意,将自创区与自贸试验区第一批7项改革创新政策举措在全省或自创区和自贸试验区进行复制推广。现就有关事项通知如下:
  
  一、复制推广主要内容
  
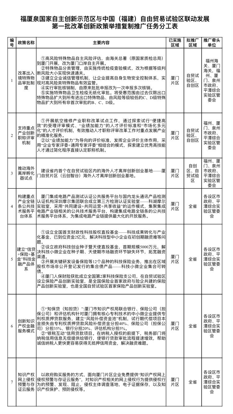
  (一)在全省复制推广的改革创新政策举措
  
  1.构建重点产业全链条公共技术服务平台体系
  
  2.建立“信贷+保险+基金”科技金融产品体系
  
  3.创新知识产权金融服务模式
  
  4.知识产权网上侵权预警与存证云服务
  
  (二)在自创区和自贸试验区内复制推广的改革创新政策举措
  
  1.改革出入境特殊物品审批制度
  
  2.支持重点产业创新职称评审机制
  
  3.推动海外离岸孵化器试点
  
  二、加强组织实施
  
  (一)切实加强领导。各地各有关部门要对照《福厦泉国家自主创新示范区与中国(福建)自由贸易试验区联动发展第一批改革创新政策举措复制推广任务分工表》(见附件),将复制推广自创区与自贸试验区的创新成果列为本地本部门的重点工作,加强组织领导,健全工作机制,结合本地本部门发展实际,认真研究分析,采取有效措施,切实抓好宣传推广和深化落实。
  
  (二)强化沟通指导。各地各有关部门要主动加强与厦门市学习交流,做好与自创区建设工作领导小组、自贸试验区工作领导小组成员单位的沟通对接,加快复制推广改革创新政策举措的进度和成效。推广过程中遇到的问题,应加强与自创区建设工作领导小组、自贸试验区工作领导小组成员单位及办公室的沟通交流。自创区建设工作领导小组、自贸试验区工作领导小组成员单位及办公室要主动加强对复制推广工作的业务指导,及时帮助协调解决有关问题,确保创新成果复制推广落实到位,取得实效。
  
  (三)及时总结提升。各地各有关部门要及时总结复制推广情况,凝炼创新举措,强化示范带动作用,扩大推广成效。自创区建设工作领导小组、自贸试验区工作领导小组办公室要认真组织研究,及时总结提升,推动改革创新成果为我省创新发展和扩大开放释放更多红利。
  
  联系人:省自创办吴华刚,0591-87912695;省自贸办赖忠超,0591-87846327
  
  附件:福厦泉国家自主创新示范区与中国(福建)自由贸易试验区联动发展第一批改革创新政策举措复制推广任务分工表
  
  福厦泉国家自主创新示范区建设工作领导小组办公室 福建省科学技术厅     中国(福建)自由贸易试验区工作领导小组办公室
  
  2018年11月13日
  
  (此件主动公开)



附件下载
分享到:
相关阅读