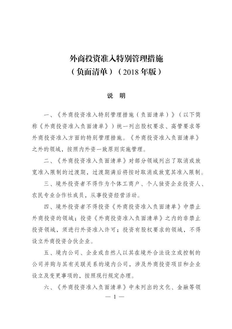
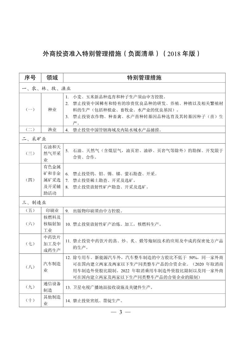
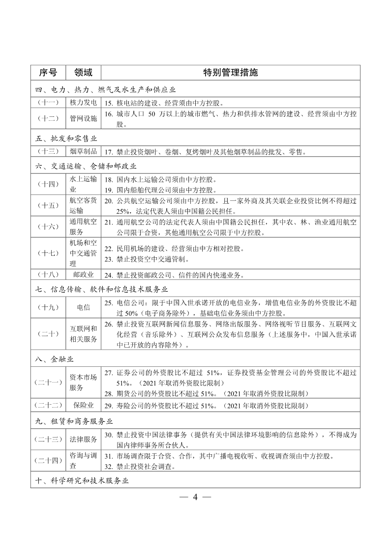
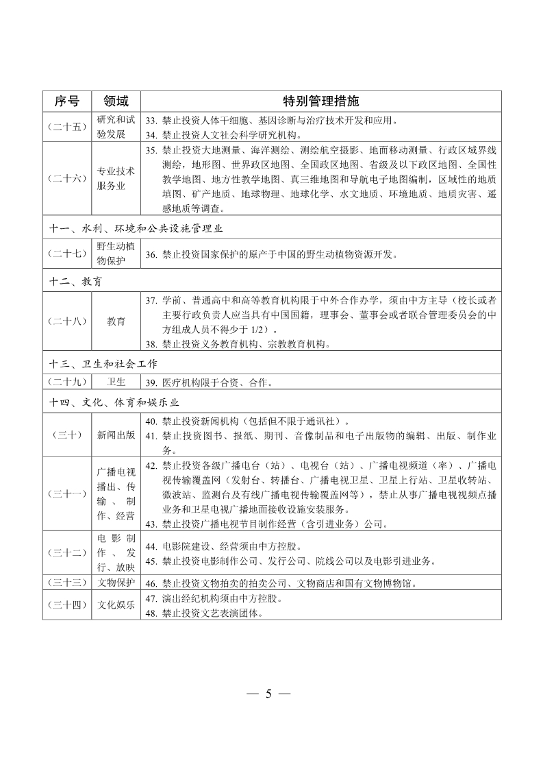
外商投资准入特别管理措施(负面清单)(2018年版)
2018-06-29 10:48 来源:国家发改委
中华人民共和国国家发展和改革委员会
令
中华人民共和国商务部
第18号





2018-06-29 10:48 来源:国家发改委
中华人民共和国国家发展和改革委员会
令
中华人民共和国商务部
第18号





-----国家部委-----
-----省直机关-----
-----兄弟自贸区-----
-----其他-----
网站标识码:3500000008 闽ICP备14009608号-7 闽ICP备14009608号-15
闽公网安备
35010202000125号 版权所有:福建省商务厅地址:福州市鼓楼区铜盘路118号
邮编:350003 电话:(0591)87853616传真:(0591)87856133
中文域名:福建省商务厅.政务
主办:福建省商务厅
为确保最佳浏览效果,建议您使用以下浏览器版本:IE浏览器9.0版本及以上; Google Chrome浏览器 63版本及以上; 360浏览器9.1版本及以上,且IE内核9.0及以上。

福建省商务厅官方微信
闽政通APP