国家外汇管理局福建省分局关于印发《福建省台资企业资本项目管理便利化试点实施细则》的通知
2019-09-11 17:27 来源:国家外汇管理局福建省分局
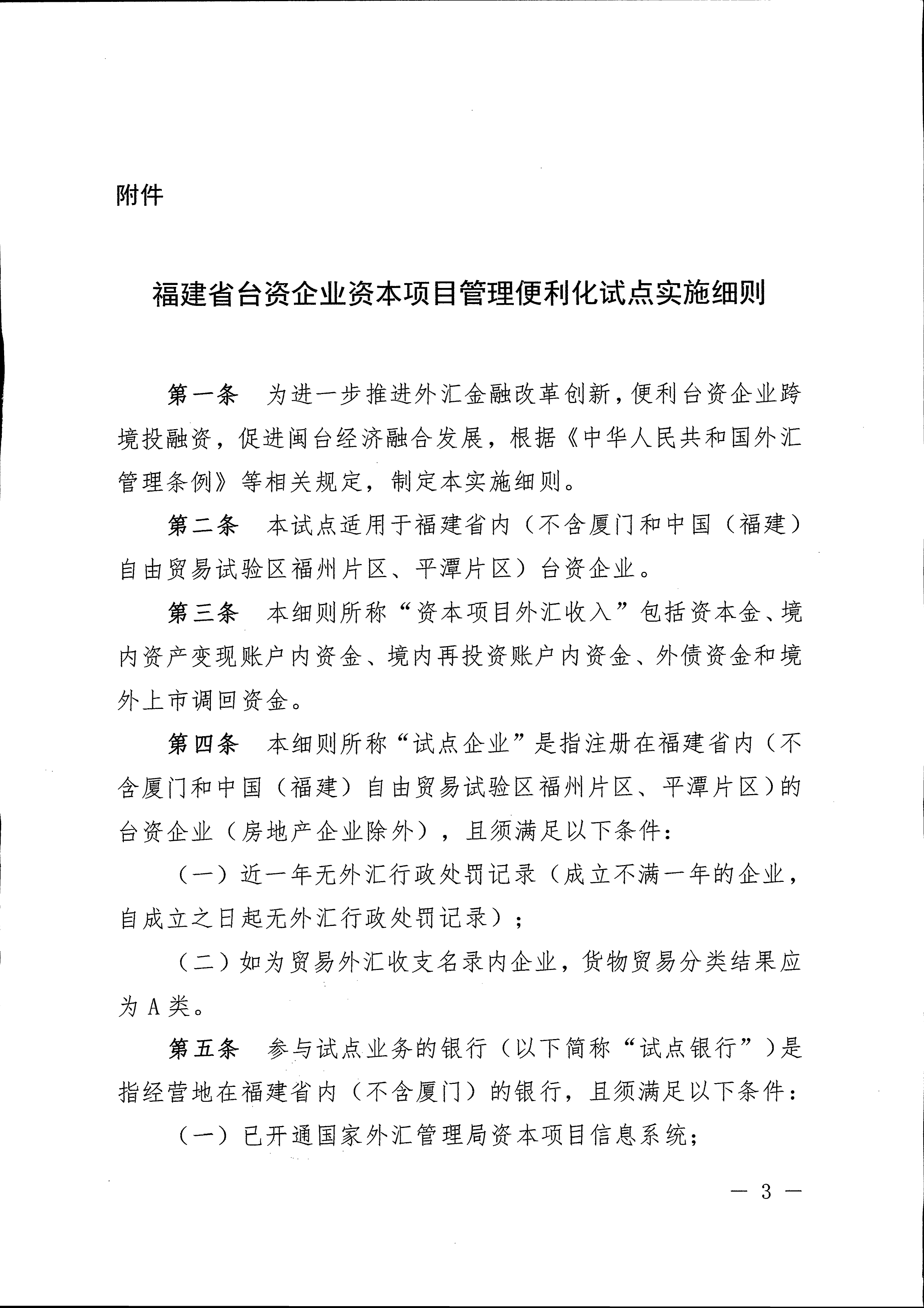
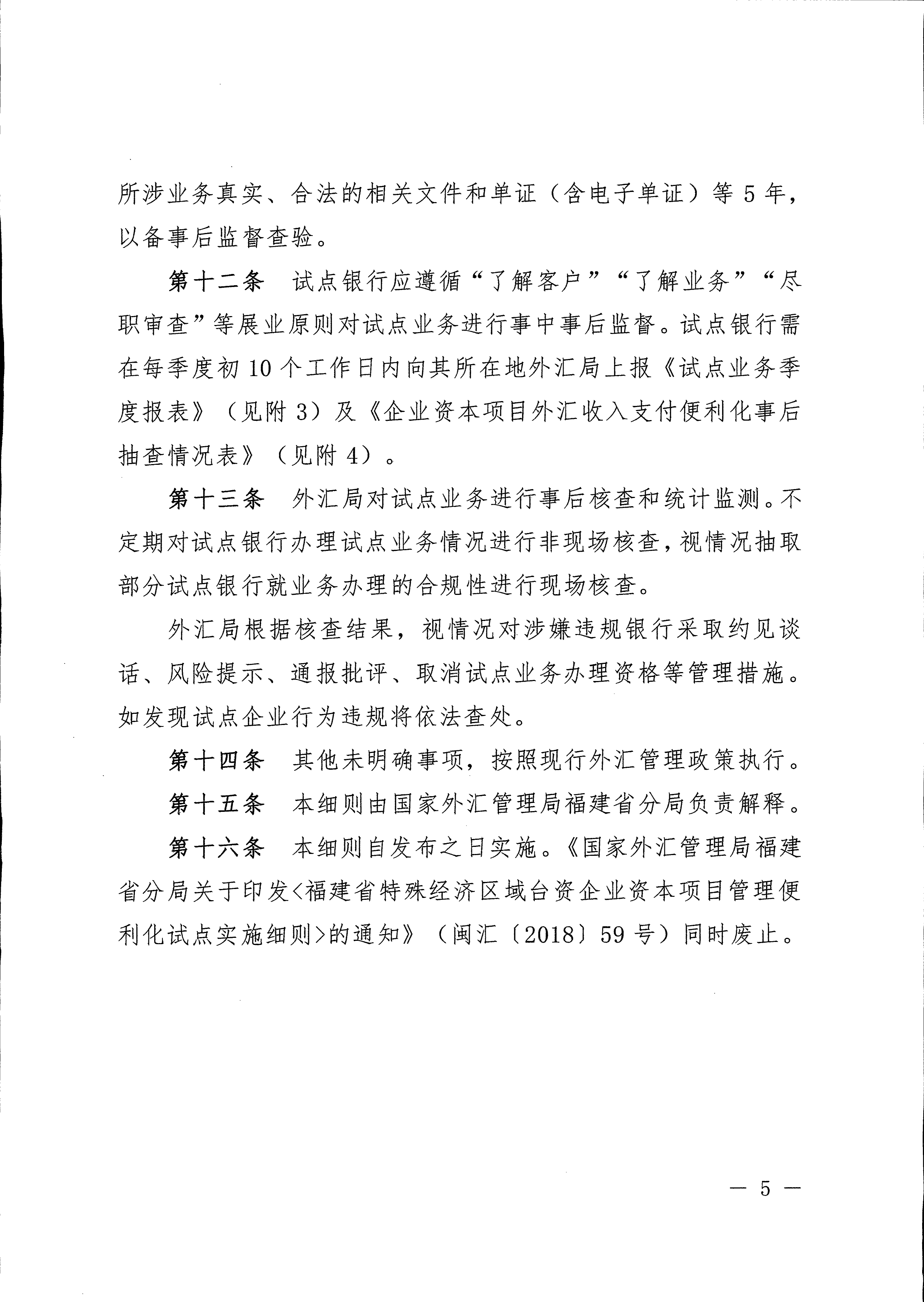
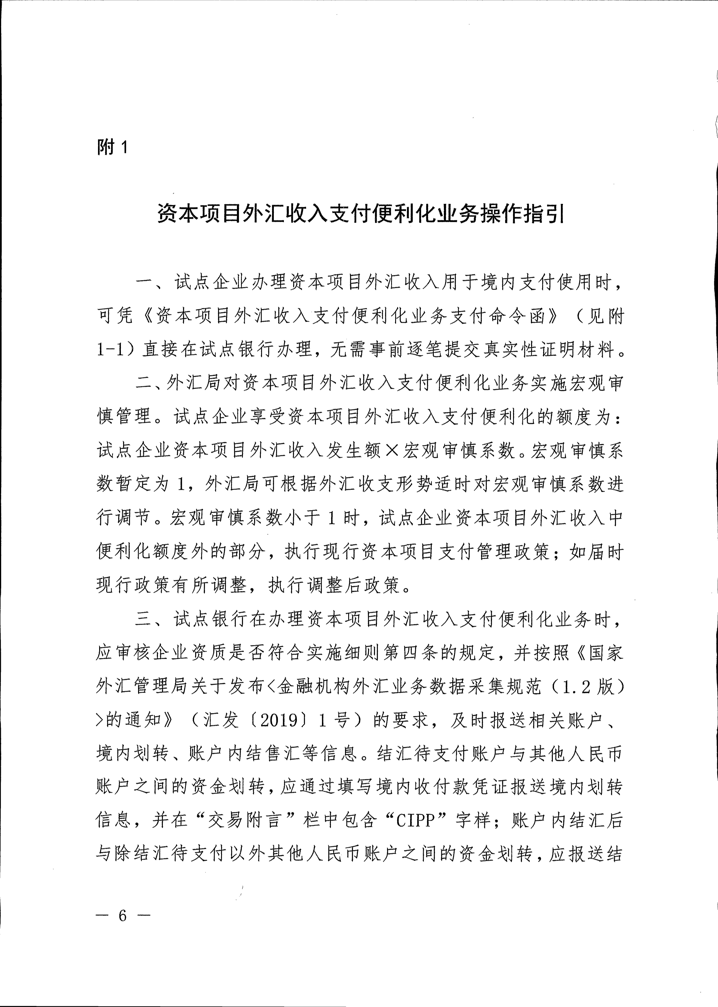
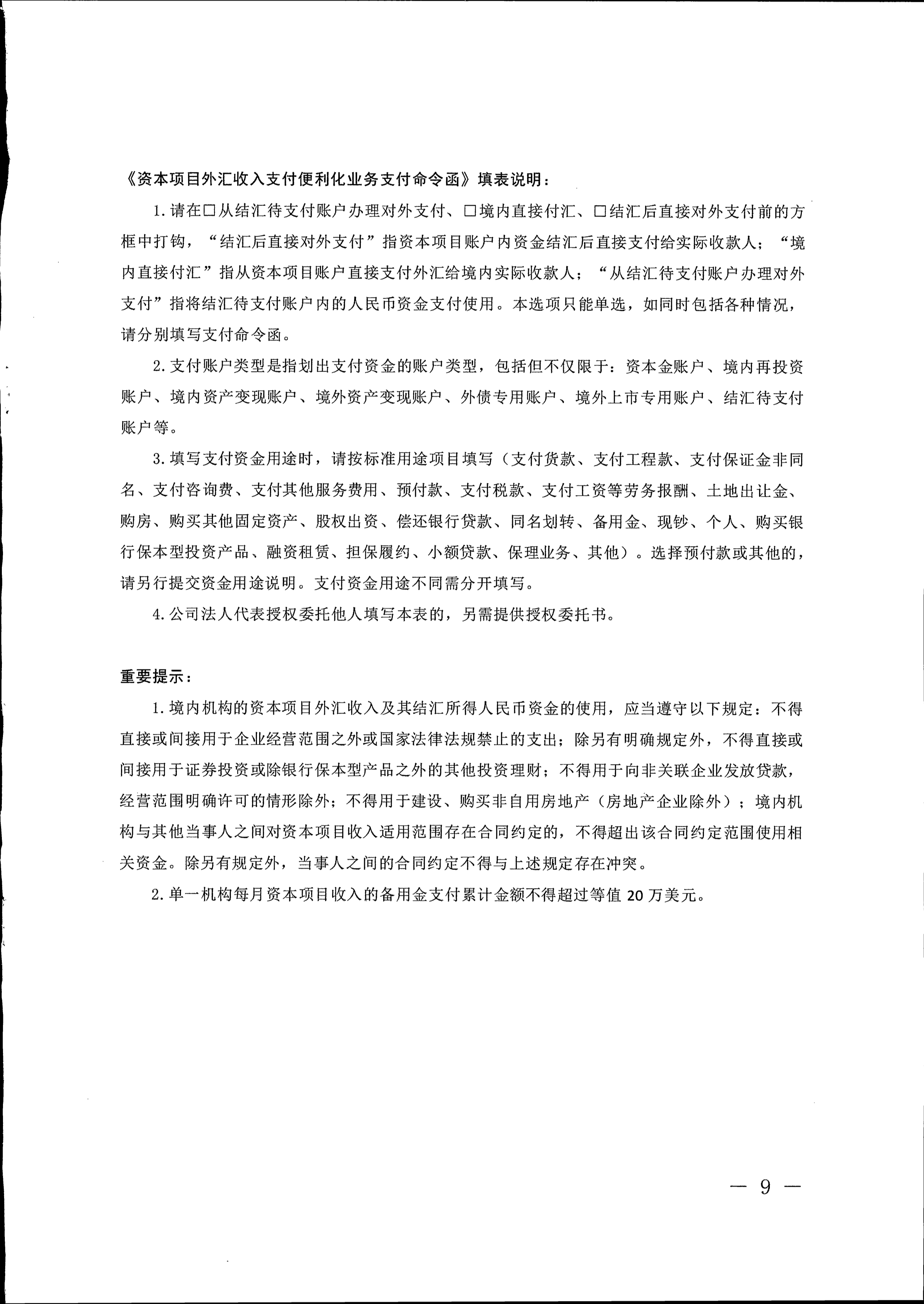
2019年9月6日,国家外汇管理局福建省分局印发《福建省台资企业资本项目管理便利化试点实施细则》的通知。















2019-09-11 17:27 来源:国家外汇管理局福建省分局
2019年9月6日,国家外汇管理局福建省分局印发《福建省台资企业资本项目管理便利化试点实施细则》的通知。















-----国家部委-----
-----省直机关-----
-----兄弟自贸区-----
-----其他-----
网站标识码:3500000008 闽ICP备14009608号-7 闽ICP备14009608号-15
闽公网安备
35010202000125号 版权所有:福建省商务厅地址:福州市鼓楼区铜盘路118号
邮编:350003 电话:(0591)87853616传真:(0591)87856133
中文域名:福建省商务厅.政务
主办:福建省商务厅
为确保最佳浏览效果,建议您使用以下浏览器版本:IE浏览器9.0版本及以上; Google Chrome浏览器 63版本及以上; 360浏览器9.1版本及以上,且IE内核9.0及以上。

福建省商务厅官方微信
闽政通APP