欧盟紧固件案的“前世今生”

发布时间:2024-06-27 09:26 信息来源: 来源:中国贸易救济信息网

加大字体| 缩小字体| 收藏| |
相关文章:

  中国欧盟紧固件法院诉讼 

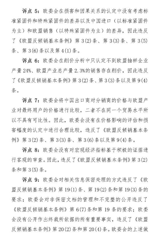
  2020年12月21日,欧盟委员会发布公告,正式对原产自中国的钢铁制紧固件产品发起反倾销调查。2022年2月16日,欧委会对我钢铁制紧固件反倾销调查作出终裁,抽样企业最终反倾销税率分别为22.1%(江苏甬怡)、46.1%(宁波金鼎)、48.8%(温州君浩),合作非抽样企业税率为39.6%,其他不合作企业税率为86.5%。终裁自2022年2月17日起生效,生效后在欧盟海关清关的涉案产品将被征收反倾销税。 

  针对欧委会在紧固件反倾销调查中违反世贸规则和欧盟反倾销条例的错误做法和裁定,在中国机械通用零部件工业协会紧固件分会配合下,中国机电商会组织企业召开法院诉讼工作会,讨论通过司法救济途径维护中方紧固件企业利益,最终共有39家企业授权中国机电商会代表行业开展欧盟紧固件法院诉讼工作,其中8家企业选择采取单独起诉方式,31家企业选择采取由中国机电商会代表企业进行集体诉讼方式。 

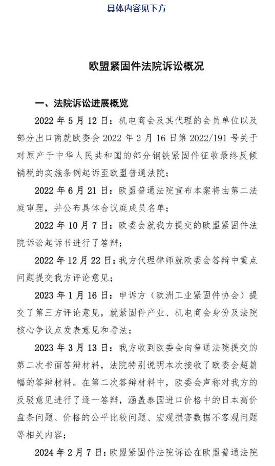
  2022年5月12日,中国机电商会及其代理的会员单位以及部分出口商就欧委会2022年2月16日第2022/191号关于对原产于中华人民共和国的部分钢铁紧固件征收最终反倾销税的实施条例起诉至欧盟普通法院。书面抗辩阶段,中国机电商会代表行业就欧委会答辩中的重点问题提交我方评论意见。2024年2月7日,欧盟紧固件法院诉讼在欧盟普通法院第三法庭开庭审理,中国机电商会代理律师代表中国机电商会及紧固件行业出席庭审。庭审中,各相关方就起诉资格、替代国与盘条替代价、特殊与普通紧固件区别等相关问题展开辩论。 

  通过法院诉讼途径,可帮助企业多渠道维护自身利益,这也凸显了重视后程序利益的重要性。接下来,法院诉讼将进入法庭裁判阶段,一般会在庭审后的6个月内做出。考虑到本案诉点较多,预计欧洲普通法院将于2024年底做出裁决。中国机电商会及中国机械通用零部件工业协会紧固件分会将继续带领企业做好法院诉讼工作,并依据法院诉讼结果开展下一步应对工作。 

   

   

   

   

  欧盟紧固件反倾销调查(第二次)概况 

  2020年12月21日,欧盟委员会发布公告,正式对原产自中国的钢铁制紧固件产品发起反倾销调查。2022年2月16日,欧委会对我钢铁制紧固件反倾销调查作出终裁:抽样企业江苏甬怡最终反倾销税率为22.1%、宁波金鼎税率为46.1%、温州君浩税率为48.8%,合作非抽样企业税率为39.6%,其他不合作企业税率为86.5%。 

  本案历时近14个月,自案件发起后,在“多主体协同”机制下,商务部、各地方商务主管部门、中国机电商会和中国机械通用零部件工业协会紧固件分会、各涉案企业各司其职、形成合力,共同积极应对本案。在调查过程中,欧委会采用了抽样调查、问卷调查、线上核查、线上听证会及独立听证官听证会等一系列调查措施。 

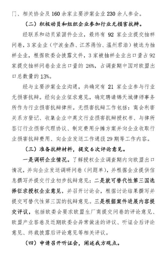
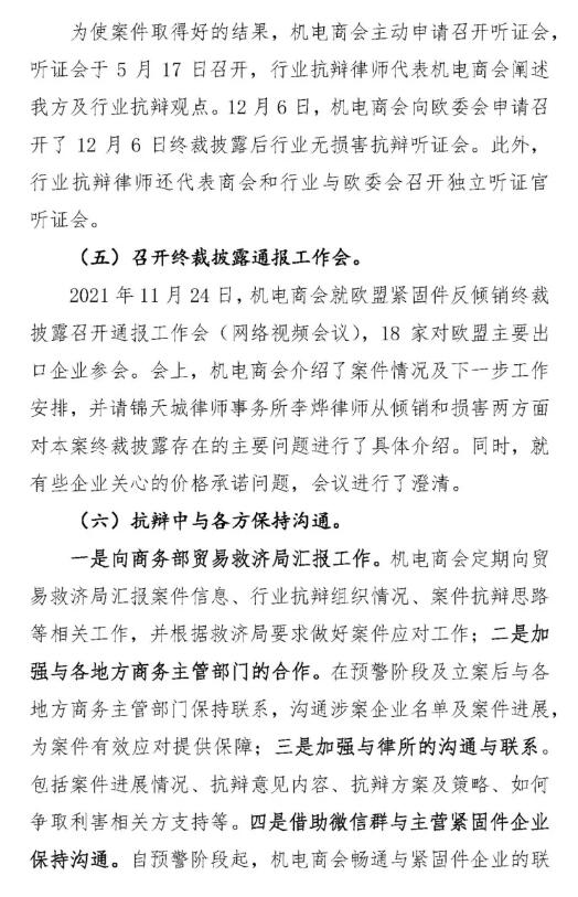
  在“多主体协同”机制下,中国机电商会及中国机械通用零部件工业协会紧固件分会在正式立案前即召开案件预警工作会,并在立案后积极动员和组织企业积极应对,最终有92家企业提交抽样问卷、21家企业参与行业无损害抗辩;代表行业先后就可替代性第三国选择、欧盟产业答卷、终裁披露等内容提交6次评论意见;申请召开听证会,向欧委会阐述我方观点;争取进口商等利害相关方支持,向欧委会施压。 

  欧委会在本案调查及裁决中存在诸多问题:从倾销方面来讲,欧委会基于第三国替代价计算正常价值的计算方法有失公平,将泰国作为替代国的选择也不合理,管销费用和利润替代比例数据可靠性也存在问题;从损害方面来讲,调查产品范围不匹配,抽样上也存在程序性错误,损害宏观数据收集的过程和方法也不合理。上述倾销和损害方面存在的问题,最终导致对企业征收了较高税率。 

  本案有两大特点:一是本案属“老案新立”案件,欧委会于2007年第一次对紧固件发起反倾销调查,经过近10年的抗争,最终中方在WTO争端解决程序中赢下欧盟18个诉点,欧委会被迫在2016年2月取消了措施。时隔5年,欧盟产业再次寻求保护,促使欧委会再次发起调查;二是涉案企业数量庞杂,沟通联络工作量大。预警工作会共有160余家对欧出口主要企业共计200余人参会,为与企业进行及时有效沟通,建立2个案件沟通群和1个行业损害抗辩群,共计400余人,指导涉案企业填写问卷,积极组织行业抗辩,并解答企业在案件应对中遇到的问题。针对不同企业的不同意见,沟通协调工作面临较大困难。 

  本案在抗辩中遇到诸多困难:一是源于申诉方和调查机关。本案申诉方态度强硬,我方多次试图与其沟通,均遭到拒绝,加上欧委会在调查方法、程序及裁决上的不公,为本案抗辩增加了诸多困难;二是源于疫情等外部因素。本案正值疫情期间,企业一方面要执行疫情下的各项措施,同时还要应对调查中的问卷填写及线上核查,线上核查方式不仅为企业提供材料制造了难度,同时也使企业失去了与调查机关面对面沟通的机会,势必会对抗辩结果产生不利影响。 

  尽管案件应对在客观上存在诸多困难和问题,但我方依然从主观上积极应对,寻找抗辩突破点:一是从产品范围入手,通过收集中国出口商材料证明中国对欧盟出口紧固件绝大部分都是普通紧固件而不是特殊紧固件(占比只有3%-4%);二是针对欧委会选择泰国作为可替代性第三国,通过数据证明泰国自日本进口的不同税号下的盘条价格比自其他国家和地区进口的盘条价格高出57-65%,以此要求欧委会对盘条价格进行替代;三是就数据问题提出质疑,要求欧委会披露生产商及第三国相关数据,并对欧委会使用数据的可靠性提出质疑。 

  在本案应对过程中,多主体协同机制是基础,商务部、各地方商务主管部门、中国机电商会、中国机械通用零部件工业协会紧固件分会及企业等各相关方建立了良好的信息沟通机制及合作机制。此外,争取利益相关方的支持也为案件应对提供强有力的后盾,成立进口商协会,提交抗辩意见并向欧委会施压,促使案件取得对我方有利结果。本案裁决后,中国机电商会就法院诉讼组织召开工作会,代表企业就欧委会在调查中的多项违法行为向欧盟法院提起诉讼。企业通过法院诉讼途径维护自身利益,也凸显出重视后程序利益的重要性。 

  具体内容见下方 

   

   

  

  

   

   

  

  

   

   

  

  

   

   

  

  

   

   

  

  

   

   

  欧盟紧固件反倾销调查(第一次)及WTO胜诉概况

  

  2007年11月9日,欧委会对华碳钢紧固件发起反倾销调查。 

  2007年10月29日,中国机电商会和中国机械通用零部件工业协会紧固件分会在宁波召开欧盟拟对我钢铁紧固件反倾销应诉工作会,近70家紧固件生产和出口企业参加了会议。 

  2007年11月,中国机电商会及中国机械通用零部件工业协会紧固件分会指导企业填写问卷,并组织行业无损害抗辩。 

  2008年1月,中国机电商会和中国机械通用零部件工业协会紧固件分会在上海召开了损害抗辩情况通报讨论会,商务部公平贸易局(现商务部贸易救济局)和较大的紧固件企业都参加了会议,欧盟律师到会通报行业抗辩最新情况,并与企业探讨抗辩策略、要求各方共同收集有利证据。 

  2008年4月16日,中国机电商会和中国机械通用零部件工业协会紧固件分会申请和组织相关企业参加了欧委会在布鲁塞尔召开的听证会,我方充分表达了抗辩意见。会后,我方代表团还走访了欧盟紧固件进口商协会等,就共同应对本案交流了意见。 

  2008年5月19-23日,中国机电商会和中国机械通用零部件工业协会紧固件分会陪同欧盟贸易总司负责紧固件反倾销案的官员访问了邢台钢铁有限责任公司、宝山钢铁股份有限公司、马鞍山钢铁股份有限公司及私人贸易公司代表上海宝紧线材有限公司,参观了上海诚通香山金属交易有限公司和上海逸仙钢材市场。 

  2008年8月,欧委会公布了披露,不做初裁,使我国涉案企业被延迟征税近半年。根据欧盟相关法律规定,欧委会可在反倾销案件立案后9个月作出初裁,并同时开始征收临时反倾销税。此案由于各方应诉积极,给欧委会调查造成一定的压力,难以对该案作出初裁,只做披露。 

  2008年9月18日,中国机电商会和中国机械通用零部件工业协会紧固件分会申请和组织相关企业参加了欧委会在布鲁塞尔召开的对抗性听证会,该听证会为起诉方和我方共同参加,区别于以往的只有起诉方或我方参加的听证会,是20年来欧委会首次召开这样的听证会。会上,我方充分表达了抗辩意见。 

  2008年11月4日,欧委会突然发布终裁披露,认定我国紧固件对欧盟的出口存在倾销、损害和因果关系,并且征税符合欧盟利益。因此,除了欧盟起诉方在我国投资的两家公司获得零税率及其他一家企业获得26.5%的反倾销税外,其余公司获得64.4—85%的高额反倾销税。 

  2008年11-12月,在欧委会公布终裁披露后,中国机电商会和中国机械通用零部件工业协会紧固件分会在商务部公平贸易局领导下,向欧委会提交了三次价格承诺方案,均被拒绝。 

  2009年1月31日,欧委会做出了不公正的终裁,除了欧盟起诉方在我国投资的两家公司获得零税率及其他一家企业获得26.5%的反倾销税外,其余公司获得64.4—85%的高额反倾销税,对我紧固件行业造成了重大打击。 

  2010年6月28日,商务部发布了对原产于欧盟的进口碳钢紧固件反倾销终裁公告。 

  2009年7月31日,中国政府向WTO提起磋商请求,将欧盟对我紧固件反倾销措施诉诸WTO争端解决机制(DS397)。 

  2010年12月3日,WTO发布专家组报告,2011年6月28日通过了WTO争端解决机构通过上诉机构报告。该案我方最大的胜诉点在于打掉了欧方的单独税率规定。 

  2012年3月6日,欧委会发布公告,邀请原审中未合作及未申请单独税率的企业提起复审申请。 

  2012年7月11日,在商务部公平局指导下,中国机电商会和中国机械通用零部件工业协会紧固件分会以及部分企业在欧委会召开听证会,将汽车紧固件的排除作为抗辩重点,从公平比较、PCN以及国内产业界定等方面进行了抗辩。 

  2012年10月10日,欧委会发布DS397执行公告,部分企业税率虽有所改变,但欧委会并未实质性地纠正其调查中存在的问题。 

  2013年12月18日,关于DS397案执行异议专家组成立。这是中欧双方第一次针对同一类产品相互进行反倾销调查并征税的案件,同时也是中欧双方在相互实施反倾销措施后分别向世界贸易组织争端解决机构提出申诉,寻求多边机制解决争端的第一案。 

  2014年1月16日,中国机电商会与中国机械通用零部件工业协会紧固件分会联合召开了日落复审预警电话会。 

  2014年1月30日,欧盟启动该案日落复审调查。 

  2014年2月14日,中国机电商会与中国机械通用零部件工业协会紧固件分会联合召开日落复审应诉工作会,决定聘请律所进行无损害抗辩工作并申请临时复审。 

  2014年3月17日,中国机电商会代表行业提交了损害抗辩意见。 

  2014年6月5日,中国机电商会代表行业提交了临时复审申请。 

  2014年11月11日,商务部及代理律所在日内瓦参加了WTO紧固件争端执行之诉专家组阶段的听证会,并代表中方作了发言。 

  2015年3月27日,欧委会发布公告,决定对原产自中国的碳钢紧固件维持反倾销措施,征收0-74.1%不等的反倾销税,该措施同时适用于进口自马来西亚的涉案产品。 

  2015年4月8日,中国机电商会与中国机械通用零部件工业协会紧固件分会在北京联合召开新闻发布会,针对3月27日欧委会对中国碳钢紧固件反倾销日落复审终裁维持征收反倾销税的决定,通过媒体表明中国产业的立场。 

  2015年8月7日,世贸组织争端解决机构公布了我诉欧盟紧固件反倾销措施案(案件编号DS397)执行之诉专家组报告,裁决欧盟执行世贸裁决的措施依然违反世贸规则,中方胜诉。专家组报告裁定欧盟在国内产业界定、倾销幅度计算及替代国企业信息披露等核心问题上违反世贸规则,这意味着欧方在反倾销调查中对中方使用的替代国作法在很多方面是违反世贸规则的,欧方对此应做出根本改变。 

  2016年1月18日,关于执行之诉上诉的上诉机构裁决公布。 

  2016年2月12日,WTO争端解决机构(DSB)通过了中国诉欧盟对中国钢铁紧固件的最终反倾销措施案(DS397)执行异议程序上诉机构报告。