在这个热情似火的夏天
三明即将迎来一场盛大的消费盛宴
为进一步提振消费市场、挖掘消费潜力
创新消费场景、提升消费供给
更好地满足人民群众美好生活需要
“购在中国∙乐购三明”热夏消费季活动
即将重磅登场
具体都有哪些活动呢?
为大家提前剧透
↓↓↓
活动时间
2025年7月—9月
活动内容
PART 01
举办“购在中国∙乐购三明”主题促消费活动
1.举办“购在中国∙乐购三明·数智三明”2025三明宇宙探秘数智艺术首展暨绿色明品消费主题活动。聚焦“游、食、购、娱”多元场景,通过搭建LBE大互动空间、体感VR设备体验区等数智科技体验模块,融合儿童游乐、美食轻食文化、明e购电商展示、外贸优品及本地农特产品展销等特色区域,创新打造沉浸式消费场景,政企联动释放绿色消费潜力。
2.举办“购在中国∙乐购三明”三明市商贸系统供需对接品鉴活动。组织三明市优质农特产品生产企业、外贸优品生产企业、经销商、零售商、电商平台、大型商超、餐饮企业及外贸出口公司等主体,通过产品展示、品鉴体验和供需对接洽谈等形式,搭建生产、流通、消费全链条对接平台。活动重点围绕本地特色农产品、外贸优品等核心品类,强化产销双方信息互通与资源匹配,推动企业拓展线上线下市场渠道,促进优质地产品牌化、规模化发展,助力外贸企业稳订单、拓内销。
PART 02
消费券“热力放送”
围绕暑期、公休等节点时段,引导各县(市、区)聚焦零售、餐饮等重点商贸领域,政企联动发放消费券,为线下商家引流,带动实体企业销售。市级层面统筹促消费资金,开展三明市“乐购三明”夏季商贸促消费活动。突出促消费与惠民生,计划于7—8月,在三明市区通过银联云闪付分2期发放商超零售、加油等类型消费券,进一步满足市区广大消费者暑期消费需求,释放消费潜力。县级层面将乐县开展“全闽乐购∙乐购将乐”促消费活动,县级拟投入财政资金通过银联云闪付发放商超、餐饮、住宿、加油等类型消费券。
PART 03
“汽车+”专题系列促销活动
以“汽车以旧换新”“车油联动”“汽车+金融”为载体,组织三明市57家重点限上汽车销售企业利用暑期、教师节、七夕节等节庆消费热点集中开展让利促销。
1.“汽车+以旧换新”。用好用足中央超长期特别国债和省市配套资金,统筹实施好汽车报废更新、汽车置换更新补贴政策,进一步加强政策解读宣传,加快补贴审核、资金兑付。积极争取省级商务发展资金支持,引导三元、沙县、永安开展汽车消费购新补贴,形成政策叠加效应。
2.“汽车+油品”优惠活动。抢抓暑期出行热点,充分发挥中石化、中石油三明分公司网点渠道优势,联动开展让利促销活动,通过油品直降、充值送礼、加油换购、加油送券等形式,做大销售规模;进一步丰富加油充电、购物洗车、餐饮休闲等多元化服务,打造“车+油站”消费新场景。
3.“汽车+金融”优惠活动。联合各重点汽车销售企业、商业银行推出“0首付、低利息”“24期0息”等优惠车贷活动,进一步降低车贷成本,提升消费者购车积极性。
PART 04
“暑期大放价”商超百货促销活动
组织夏商百货、大润发、好多多等重点商超百货商家企业围绕暑期、年中大促、七夕节、开学季、焕新季等消费热点,通过发放商超百货购物补贴,开展满减、打折等优惠促销活动,助力居民“买买买”。发动商超百货商户联动银联、各大商业银行发放专场消费券促销活动,落实好三明市外摆经营免审批、不收费政策,允许流动摊点规范经营、商圈广场外摆促销,鼓励线下引流促进实体门店销售。
PART 05
开展“福建有口福”活动
推动各县(市、区)开展“一县一桌菜”“八闽美食嘉年华”“跟着电影品美食”“乐享精彩赛事寻味中华美食”等系列活动,通过美食集市、厨艺交流、优质食材展示、发布美食地图等形式,打造“+餐饮”融合消费场景;积极争取省商务厅支持,发放“福建有口福”餐饮消费券,激发餐饮消费活力。
PART 06
开展“乐购三明”电商促销活动
组织发动各县(市、区)重点电商企业聚焦黄桃、黄花梨、猕猴桃、莲子、西瓜等时令特产开展线上促销活动;指导“明e购”深化与电商直播和平台建设,打造“一县一品”,提升平台影响力和销售覆盖面;在抖音、拼多多、淘天等核心平台,不定期开展“三明名特优”产品全网常态化营销,指导三明市电商行业协会线上开展三明名特优产品直播带货挑战赛,利用各级传统媒体,抖音、快手、微信等新媒体进行宣传,深入实施“互联网+”电商助农新模式,助力优质“明货”出山。
PART 07
“清爽一夏”焕新消费
进一步激发夏日消费活力,指导重点家电、家装企业积极响应消费品以旧换新政策号召,紧抓夏季需求热点,围绕节能空调、冰箱、热水器及厨卫焕新等品类,企业同步叠加推出“清爽一夏”“政企双补”专属福利。通过以旧换新补贴、绿色节能补贴、限时折扣、安装优惠等多重让利举措,显著降低焕新成本,提供一站式服务,全力促进绿色智能家电和家装消费升级。鼓励广大消费者把握良机,焕新居家环境,乐享清凉舒适夏日。
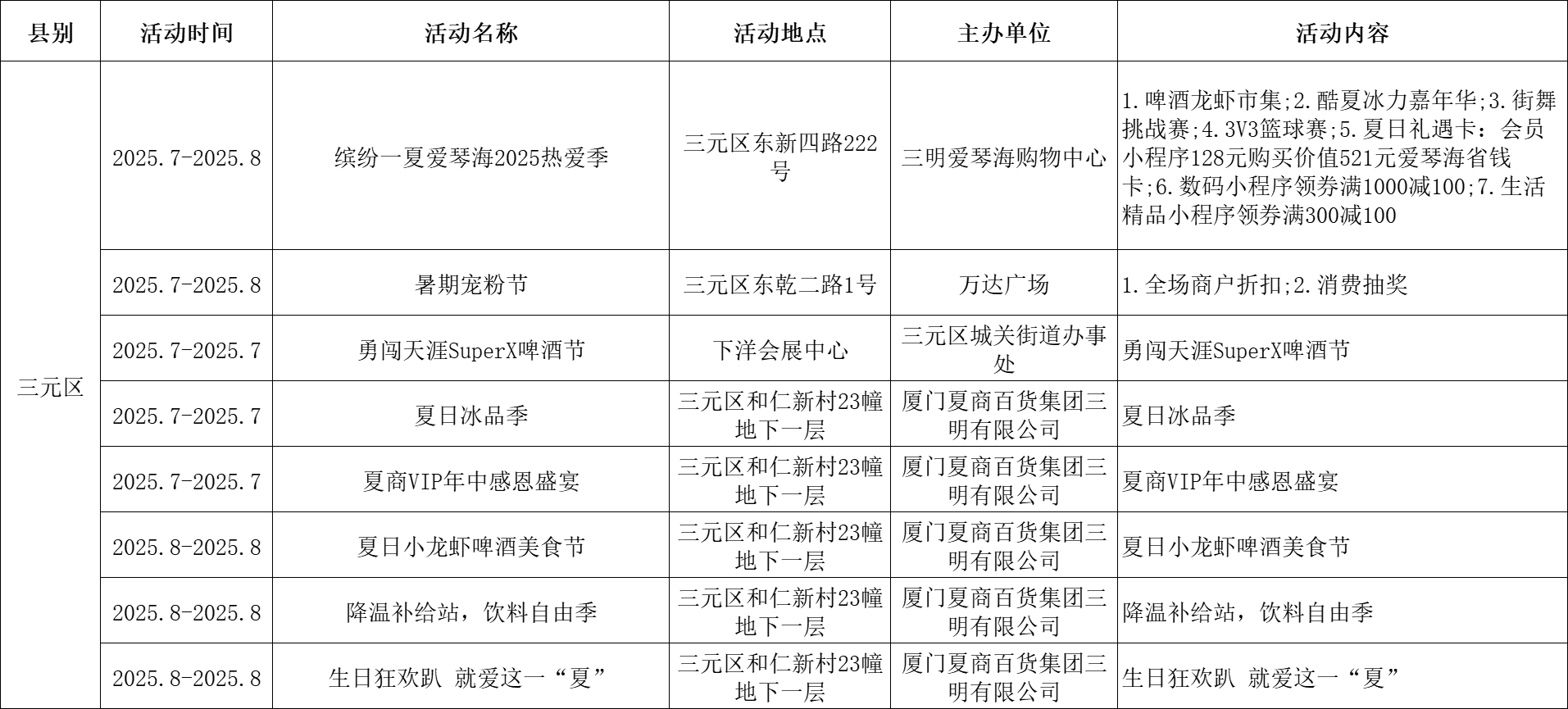
三元区

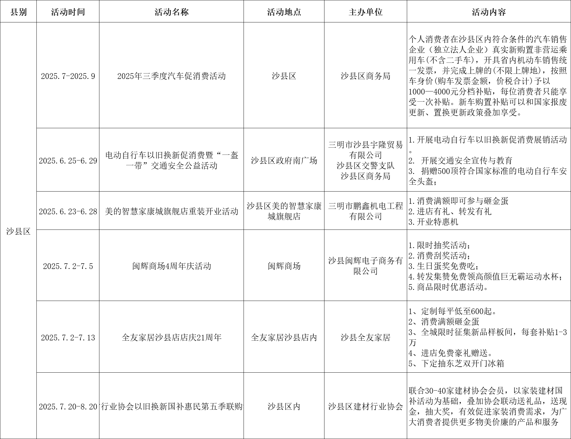
沙县区

永安市

明溪县

清流县

宁化县

建宁县

泰宁县

将乐县

尤溪县

大田县

扫一扫在手机上查看当前页面